vwin德赢网页版

新闻动态

首页 >  vwin德赢网页版(南昌) >  新闻动态

南昌大学研究生事情站设立公示

发稿时间: 2024-12-02 【 字体:

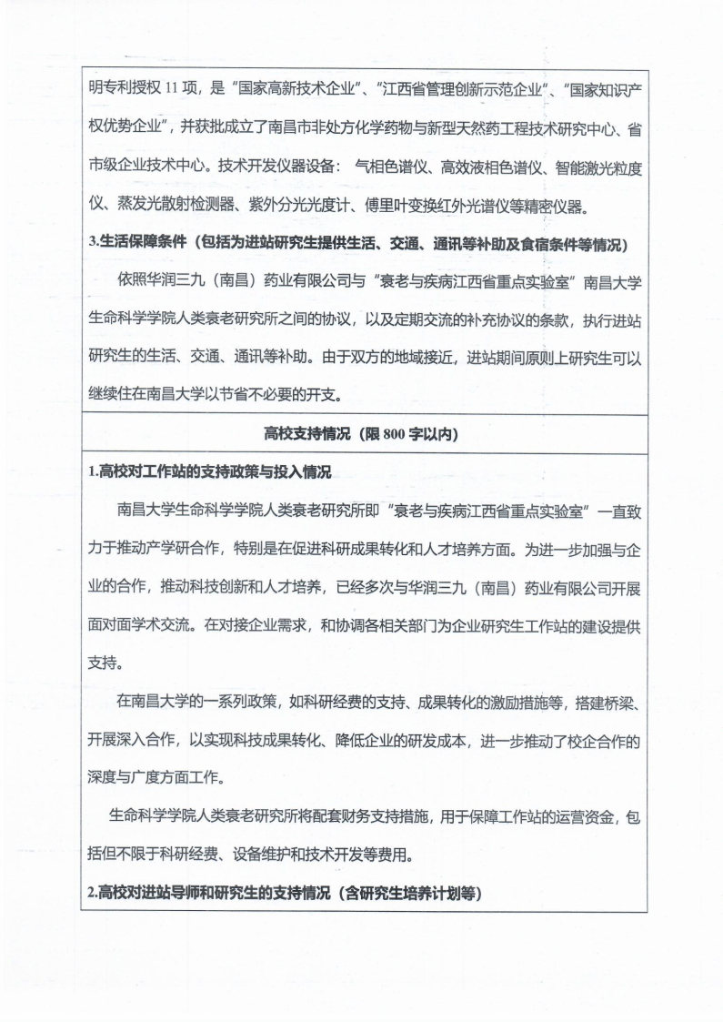
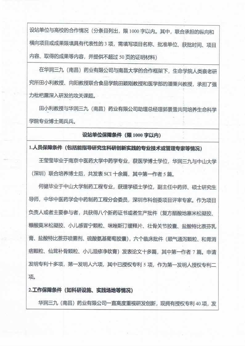
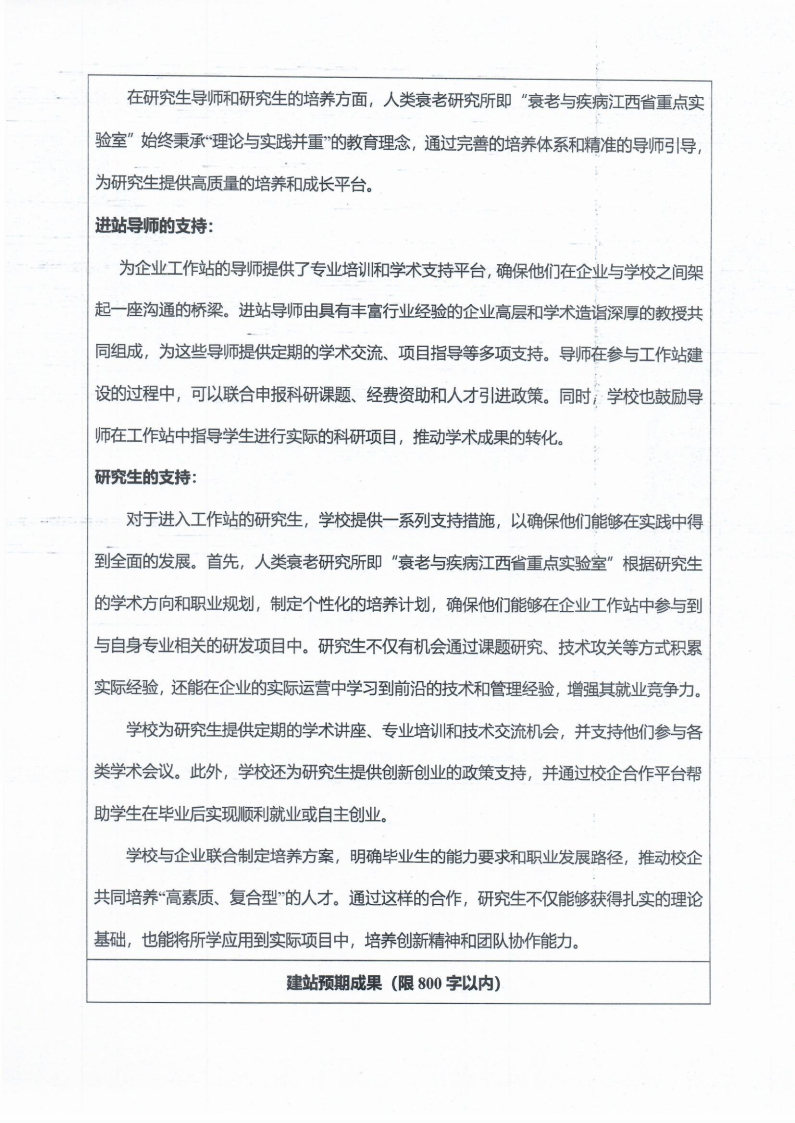
凭证南昌大学研究生院的质料审查效果及专家评审意见,经研究决议,拟认定我单位与南昌大学生命科学学院人类朽迈研究所“朽迈与疾病”江西省重点实验室团结申报设立“首批南昌大学研究生事情站”,并推荐申报2024年江西省研究生事情站 。   为确保果真透明,现凭证相关划定,我单位对该项目的申报质料(见附件)举行公示,公示期为:2024年12月2日至12月6日 。在此时代,欢迎社会各界提着名贵意见和建议 。若有异议,请于公示期内通过以下方法向我单位反响 。联系电话:18879135385 邮箱地址:liaozhixing5@999.com.cn  。


附件-江西省研究生事情站报备表_Page1
附件-江西省研究生事情站报备表_Page2
附件-江西省研究生事情站报备表_Page3
附件-江西省研究生事情站报备表_Page4
附件-江西省研究生事情站报备表_Page5
附件-江西省研究生事情站报备表_Page6
附件-江西省研究生事情站报备表_Page7
1 / 7

 

互联网药品信息服务资格证书 (粤)—非谋划性—2021—0179
返回到首页 回到顶部
网站地图