vwinµÂÓ®ÍøÒ³°æ
CR Home »ªÈóÍøÈº
·±ów°æ
Ê×Ò³
È«¾°ÏÈÈÝ
¹«Ë¾¸Å¿ö
ÆóÒµÎÄ»¯
ÊÓÆµ×¨Çø
ÁªÏµvwinµÂÓ®ÍøÒ³°æ
ÐÂÎÅ×ÊѶ
¹«Ë¾ÐÂÎÅ
֪ͨͨ¸æ
ýÌå´«Õæ
¹«Ë¾´óʼÇ
רÌâרÀ¸
Ͷ×ÊÕß¹ØÏµ
¹«Ë¾ÖÎÀí
¹«Ë¾¹ÜÀí²ã
¹ÉƱÐÅÏ¢
ÔÝʱͨ¸æ
°´ÆÚ±¨¸æ
Ͷ×ÊÕß·þÎñ
Èý¾ÅÍøÈº
»ªÈóÀÏÍ©¾ý
vwinµÂÓ®ÍøÒ³°æ(±±¾©)
vwinµÂÓ®ÍøÒ³°æ(Ôæ×¯)
vwinµÂÓ®ÍøÒ³°æ(Äϲý)
vwinµÂÓ®ÍøÒ³°æ(»ÆÊ¯)
vwinµÂÓ®ÍøÒ³°æ(³»ÖÝ)
»ªÈó˳·å
»ªÈó±¾ÏªÈýÒ©
»ªÈóÌìºÍ
Èý¾Å½ð¸´¿µ
¾ÅÐÇÓ¡Ë¢
´ó¿µ½¡ÊÂÒµ²¿
×¨ÒµÆ·ÅÆÊÂÒµ²¿
¹úÒ©ÊÂÒµ²¿
Á¢ÒìÓªÒµÊÂÒµ²¿
´¦·½Ò©ÊÂÒµ²¿
¹¤ÒµÁ´×¨°à
vwinµÂÓ®ÍøÒ³°æÒ½Ã³
Èý¾Å¿µ½¡ÌìµØ
vwinµÂÓ®ÍøÒ³°æ(Ïã¸Û)
ÖÐÒ©Á¢ÒìÖÐÐÄ
²úÆ·Óë·þÎñ
ÓªÒµÁìÓò
²úƷչʾ
¿Í»§·þÎñ
²»Á¼·´Ó¦
Éç»áÔðÈÎ
ÔðÈÎÀíÄî
ÔðÈα¨¸æ
ÔðÈÎÔ˶¯
ÔðÈÎÉùÓþ
EHSרÌâ
ESG×¨Çø
ÈËÁ¦×ÊÔ´
È˲ÅÕÐÆ¸
È˲ÅÑ¡ÓÃ
·ç·¶Õ¹Ê¾
ÐÅÏ¢¹ûÕæ
¹«Ë¾ÖÎÀí
Éú³¤Ð§¹û
ÈËÊÂÇé»»
ÈÏÕæÈËн³ê
Ñô¹âÐûÑÔ
ÉÌÒµÐÐΪ¹æ·¶
ÁªÏµvwinµÂÓ®ÍøÒ³°æ
ÍøÕ¾µØÍ¼
Òþ˽Ìõ¿î
ÃâÔðÉùÃ÷
»ªÈó±¾ÏªÈýÒ©
vwinµÂÓ®ÍøÒ³°æ¼ò½é
ÐÂÎŶ¯Ì¬
²úÆ·ÏÈÈÝ
×ÊÖÊÉùÓþ
ÓªÒµÁªÏµ
ÐÂÎŶ¯Ì¬
Ê×Ò³
>
»ªÈó±¾ÏªÈýÒ©
>
ÐÂÎŶ¯Ì¬
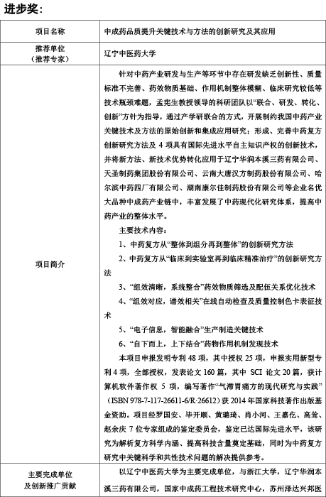
ÁÉÄþÖÐÒ½Ò©´óѧÄâÍÆ¼öµÄ½ÌÓý²¿2018Äê¶È¸ßµÈѧУ¿ÆÑ§Ñо¿ÓÅÒìЧ¹û½±£¨¿ÆÑ§ÊÖÒÕ£©ÏîÄ¿¹«Ê¾
·¢¸åʱ¼ä£º 2018-07-05
ȪԴ£º¹ú¼ÒÖгÉÒ©¹¤³ÌÊÖÒÕÑо¿ÖÐÐÄ
¡¾ ×ÖÌ壺
´ó
ÖÐ
С
¡¿
ÁªÏµ·½·¨
¡¡|¡¡
ÍøÕ¾µØÍ¼
¡¡|¡¡
ÃâÔðÉùÃ÷
¡¡|¡¡
Òþ˽Ìõ¿î
»¥ÁªÍøÒ©Æ·ÐÅÏ¢·þÎñ×ʸñÖ¤Êé £¨ÔÁ£©¡ª·Çı»®ÐÔ¡ª2021¡ª0179
Copyright ? vwinµÂÓ®ÍøÒ³°æ¡¡ ÔÁICP±¸11086523ºÅ¡¡ ÊÖÒÕÖ§³Ö£ºvwinµÂÓ®ÍøÒ³°æÖÇÄÜÓëÊý×Ö»¯ÖÐÐÄ
·µ»Øµ½Ê×Ò³
»Øµ½¶¥²¿
ÍøÕ¾µØÍ¼